近日,第十三届全国大学生红色旅游创意策划大赛初赛获奖及入围决赛(线上环节)名单公布。本次比赛共有9支团队突破重围,在初赛中获奖。其中,1支队伍获特等奖,2支队伍一等奖,6支队伍获二等奖,获奖等级和数量均创专业历史新高。获特等奖的队伍入围决赛,将参加下一阶段的全国赛。
全国大学生红色旅游创意策划大赛已连续举办十三届,是目前国内规模最大的大学生旅游专业赛事,入选教育部全国大学生思想政治工作精品项目,被称为“面向千校万人的思政教育平台”“行走在祖国大地上的思政大课”。据悉,本届大赛吸引了全国676所高校、4706支队伍、2.8万名师生参加,提交作品4139项。本届比赛分省级初赛与全国赛两个赛段,以“激扬青春梦 奋进新时代”为主题,设置了“红色旅游线路设计”“红色旅游营销方案设计”“红色旅游文创产品设计”“红色足迹微视频”“红色精神微讲解”“红色故事微漫画”6个参赛类别。
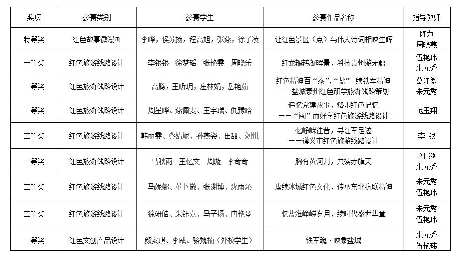
自今年4月通知发布以来,人文院高度重视此项大赛,积极组织学生报名参赛,共有16多支队伍报名参加了四类类别的比赛,10名教师参与指导。2022年人文学院首次组织学生参加红旅大赛,取得了良好成绩,1支队伍获一等奖,3支队伍获二等奖。今年,人文学院加大动员和指导力度,获得了新的突破。此次比赛通过“以赛促教”、“以赛促学”,彰显了人文学院旅游管理专业教学成果,提升了学生参加创新创业和专业竞赛的水平,真正把专业知识与课程思政建设深度融合,对提升深化旅游管理专业内涵建设水平具有重要推动作用。
