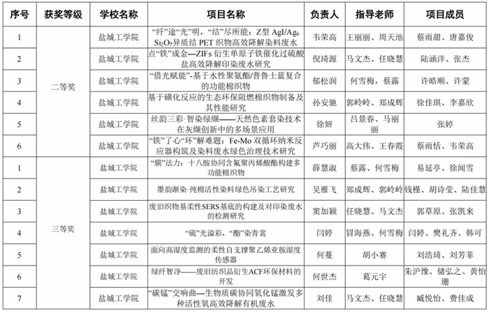
近日,由中国纺织服装教育学会主办、辽东学院承办、教育部高等学校轻工类专业教学指导委员会支持的第六届全国大学生绿色染整科技创新大赛决赛在辽东学院举行。纺织服装学院马文杰和吕景春两位老师带队参与,决赛模式为“视频展示+现场答辩”,经过激烈角逐,纺织服装学院师生报名24个项目,共获得6项二等奖和7项三等奖的优异成绩。
据悉,本届竞赛主题为“智慧染整,绿动未来”,比赛的宗旨是大力推进绿色染整技术的开发,通过竞赛提高学生专业素养,促进染整行业变革与发展。大赛共收到来自36所高等院校的417项作品,其中本科生组 325 项、研究生组92项,评选出本科生组100项作品、研究生组29项作品入围决赛。
纺织服装学院始终坚持“以赛促学、以赛促创”,将学科竞赛作为培养学生实践与创新能力的重要环节。此次大赛不仅是对参赛学生和指导教师努力的肯定,更是学校在专业人才培养成果方面的有力彰显。


